卖的学生一般去哪里找_快餐300元二小时_附近学生200元随叫随到德惠 _成都新茶嫩茶yn400群

网站地图 | XML地图 | 辅导专题 | 三校生高复

思源教育免费服务热线

主页 > 新闻 > 最新资讯 > 三校生高考 > 上海电影艺术职业学院2018三月招生简章

上海电影艺术职业学院2018三月招生简章

日期:2018-02-27 14:16 点击:

报名时间、考试时间与考试科目

1、自主招生报名、现场确认

免试资格确认及面试时间:3月4日9:00-16:30

网上报名时间:3月7日--9日

现场确认时间:3月16日

报名网址:上海招考热线(www。shmeea.com.cn)

2、专科层次依法自主招生入学测试(文化、技能测试)

专业测试时间:3月18日8:30—16:00 文化测试时间:3月25日8:30开始

3、各专业考试科目

 

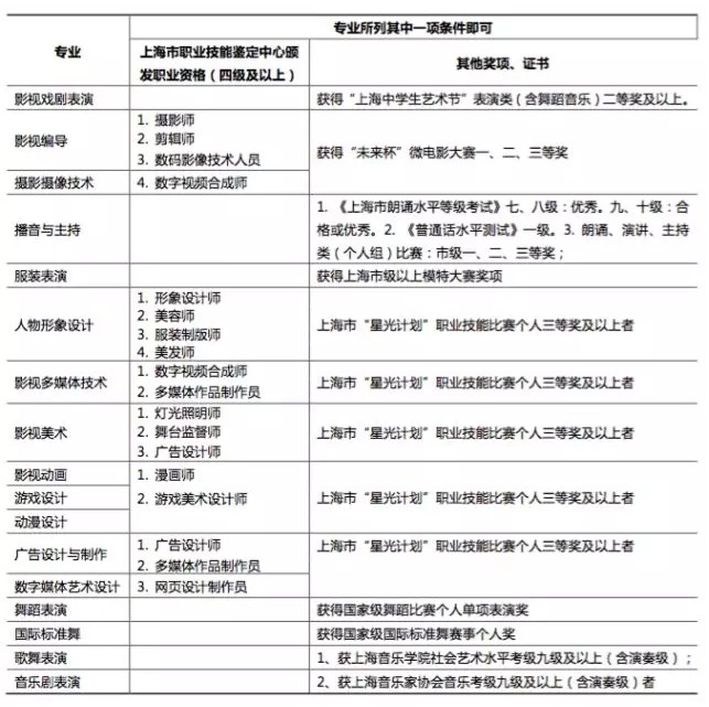
免试条件

通过学院免试资格审查及面试,符合以下条件之一的第一志愿报考我院对口专业的考生,专业??伎擅馐? 按专业考试成绩85分计。

 

录取办法

1. I类考生:即普通高中学业水平合格性考试成绩齐全的应、历届高中学生,采用普通高中学业水平合格性考试成绩与职业技能测试(专业???成绩相结合的办法录取。

(1)普通高中学业水平合格性考试成绩(7门科目)使用志愿填报前(3月6日及以前)取得的成绩,以市教育考试院组织的考试成绩为准。折算办法:每门成绩合格计100分,不合格计50分,满分700分。职业技能测试为专业??迹治?00分。

(2)非艺术类专业:合成总分 = 高中学业水平合格性考试成绩 + 专业校考

艺术类专业: 合成总分 = 高中学业水平合格性考试成绩 x 45% + 专业???/p>

(3)考生按合成总分从高到低录取。合成总分相同,则依次比较职业技能测试(即专业???成绩、高中学业水平合格性考试成绩,从高到低择优录取

(4)非第一院校志愿填报我院的考生,其第一院校志愿填报专业类别对口,且专业技能成绩合格的情况下,按该生高中学业水平合格性考试成绩从高到低录取。同分情况下,根据考生填报的第一院校的专业技能成绩进行折合,按折合分从高到低择优录取。

2. III类考生:即具有中等职业教育的公共基础课程语文、数学、英语三门科目合格性考试成绩的应届三校生,采用文化素质测试成绩与职业技能测试(专业???成绩相结合的办法录取。

(1)文化素质测试试行使用中等职业学校学生学业水平公共基础课语文、数学、英语3门科目的合格性考试成绩,每门满分50分,共计150分。每门科目的合格性考试成绩以市教育考试院组织的考试成绩为准,其中“合格”计50分,“不合格”但参加学校组织的补考“合格”计45分,“不合格”且参加学校组织的补考仍“不合格”或未参加补考计25分;职业技能测试为专业??迹治?00分。

(2)非艺术类专业:合成总分 = 中职校学生学业水平合格性考试成绩 + 专业???。

艺术类专业:合成总分 = 中职校学生学业水平合格性考试成绩 x 45% + 专业校考。

(3)考生按合成总分从高到低录取。合成总分相同,则依次比较职业技能测试(即专业???成绩、中等职业学校学生学业水平合格性考试成绩,从高到低择优录取。再同分,则依次按该生中等职业学校学生学业水平等级性考试语文、数学、英语成绩从高到低录取。

(4)对于非第一院校志愿填报我院的考生,其第一院校志愿填报专业类别对口,且专业技能成绩合格的情况下,则依次按该生中等职业学校学生学业水平等级性考试语文、数学、英语成绩从高到低录取。再同分,则根据考生填报的第一院校的专业技能成绩进行折合,按折合分从高到低择优录取。

3. II类考生:高中学业水平合格性考试成绩不全的应、历届高中生

IV类考生:中等职业教育的公共基础课程语文、数学、英语三门科目合格性考试成绩不全的应、历届三校生

采用统一入学测试成绩与职业技能测试(专业校考)成绩相结合的办法录取。

(1)统一入学测试成绩满分为150分,职业技能测试(即???成绩,满分100分;

(2)非艺术类专业:合成总分 = 统一入学测试成绩 + 职业技能测试;

艺术类专业:合成总分 = 统一入学测试成绩 + 职业技能测试

(3)考生按合成总分从高到低录取。合成总分相同,则依次比较职业技能测试(即专业???成绩、统一入学测试成绩,从高到低择优录取。

(4)对非第一院校志愿填报我院的考生,其第一院校志愿填报专业类别对口,且专业技能成绩合格的情况下,按该生自主招生统一入学测试成绩,从高到低录取。同分情况下,根据考生填报的第一院校的专业技能成绩进行折合,按折合分从高到低择优录取。

讲座预告

最新活动

热门课程

三校生3月考平日制班

    本课程专为历届三校生开设,采用全日制...

三校生美术高考班

    根据三校生美术艺考要求,主要开展素描...

三校生学业水平考平日制

    2016级学业水平考全日制,开设暑假班与秋...

高中VIP一对一

    高中学业难度陡然上升,加上高考的压力...

高二等级考/会考专班

    高二等级考/会考专班;开课安排:暑假班...

小小绘本培训

    您是否为孩子胆怯怯场而感到担忧?您是否...

中本贯通平日制班

    本课程专为中考考入 中本贯通 的学生开...
标签:
相关资讯

更多校区查询

饮水思源,源自交大

思源教育(原上海交大思源进修学院,简称思源教育)成立于1996年,自建校以来,秉承交大校训,依托名校师资,提供专业的托班辅导、青少年英语辅导、小学辅导、初中辅导、高中辅导、高考高复、三校生高复、艺考生文化课等,学生遍及全市各区,至今已帮助六万多余名学子取得优异成绩,成功考入理想的各级院校!20余年来思源已成为“中考教学研究中心”、“中学个性化学习教育基地”、“快速学习法”实验学校。

  • 二十年教育经验
  • 十余项教育大奖
  • 六万余名学员顺利毕业
思源logo尺寸220

总课程咨询热线:400-678-9493 服务时间:9:00-20:00,双休日照常

手机网站访问地址:http://www.galvyou.cn/m/ 地址:上海市徐汇区华山路1988号汇银大厦北楼6楼619室 电话:400-678-9493
思源教育LOGO

咨询热线:400-678-9493

在线咨询

乘车路线

思源教育微信公众号二维码1

上海思源教育微信平台

思源教育微信公众号二维码2

上海思源教育三校生高复平台

Copyright ? siyuanedu.com 上海徐汇区思源教育培训中心  沪ICP备11008344号

沪公网安备 31010402008017号