卖的学生一般去哪里找_快餐300元二小时_附近学生200元随叫随到德惠 _成都新茶嫩茶yn400群

网站地图 | XML地图 | 辅导专题 | 三校生高复

思源教育免费服务热线

主页 > 中学-中高考 > 初中试题 > 历年中考语文卷回顾-上海2016中考语文卷解析

历年中考语文卷回顾-上海2016中考语文卷解析

日期:2018-05-17 10:54 点击:

离开中考还有不到一个月的时间,各科复习都进入了最后的冲刺阶段。在这个时间点上,再去盲目的刷题、采用题海战术效果其实已经不大,倒不如把精力放在历年的真题上,看看过去几年所考的知识点,从里面找自己不足之处。思源教育小编为大家整理了近几年的中考语文卷,里面每一题都有着详细的解析,这几天将陆续放出,如果有需要的同学也可以微信添加公众号-思源教育中小学培优获取。

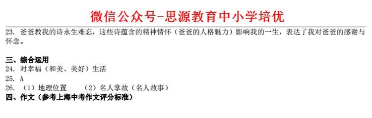
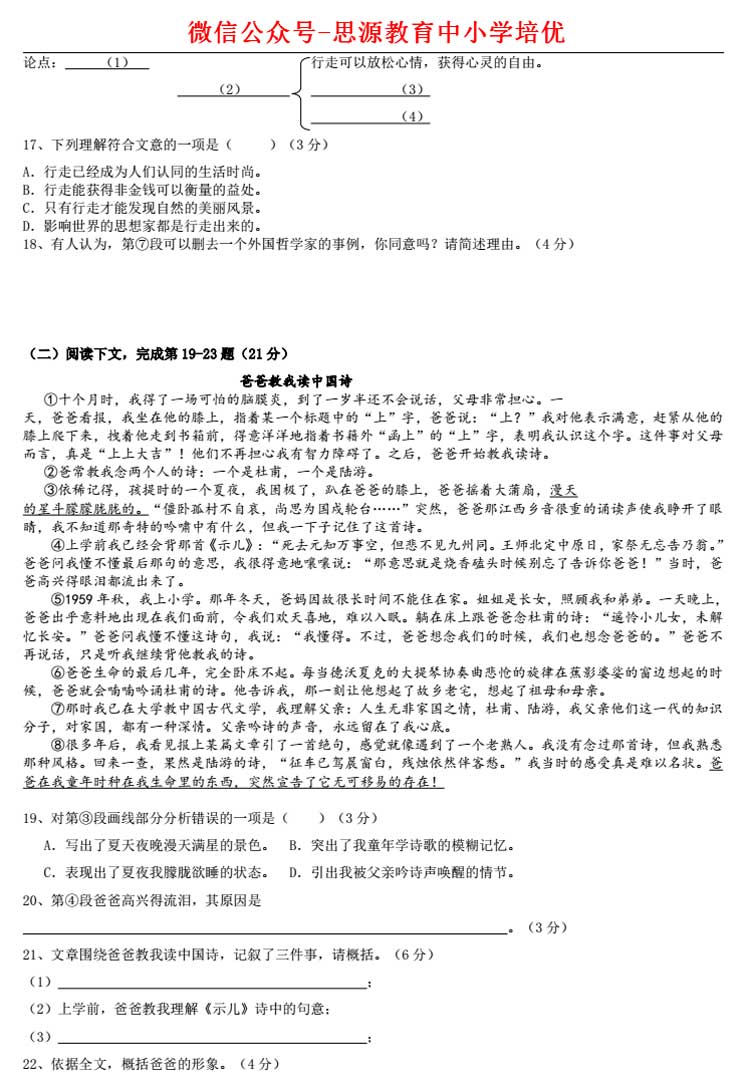
上海2016高考语文卷解析
上海2016高考语文卷解析上海2016高考语文卷解析上海2016高考语文卷解析上海2016高考语文卷解析上海2016高考语文卷解析

讲座预告

最新活动

热门课程

小小绘本培训

    您是否为孩子胆怯怯场而感到担忧?您是否...

三校生美术高考班

    根据三校生美术艺考要求,主要开展素描...

高二等级考/会考专班

    高二等级考/会考专班;开课安排:暑假班...

三校生学业水平考平日制

    2016级学业水平考全日制,开设暑假班与秋...

三校生3月考平日制班

    本课程专为历届三校生开设,采用全日制...

中本贯通平日制班

    本课程专为中考考入 中本贯通 的学生开...

高中VIP一对一

    高中学业难度陡然上升,加上高考的压力...
标签:中考全科辅导    中考1对1    中考语文解析    
相关资讯

更多校区查询

饮水思源,源自交大

思源教育(原上海交大思源进修学院,简称思源教育)成立于1996年,自建校以来,秉承交大校训,依托名校师资,提供专业的托班辅导、青少年英语辅导、小学辅导、初中辅导、高中辅导、高考高复、三校生高复、艺考生文化课等,学生遍及全市各区,至今已帮助六万多余名学子取得优异成绩,成功考入理想的各级院校!20余年来思源已成为“中考教学研究中心”、“中学个性化学习教育基地”、“快速学习法”实验学校。

  • 二十年教育经验
  • 十余项教育大奖
  • 六万余名学员顺利毕业
思源logo尺寸220

总课程咨询热线:400-678-9493 服务时间:9:00-20:00,双休日照常

手机网站访问地址:http://www.galvyou.cn/m/ 地址:上海市徐汇区华山路1988号汇银大厦北楼6楼619室 电话:400-678-9493
思源教育LOGO

咨询热线:400-678-9493

在线咨询

乘车路线

思源教育微信公众号二维码1

上海思源教育微信平台

思源教育微信公众号二维码2

上海思源教育三校生高复平台

Copyright ? siyuanedu.com 上海徐汇区思源教育培训中心  沪ICP备11008344号

沪公网安备 31010402008017号